洲际附加赛2组 _徽商银行被罚超800万元!涉违规放贷、异地业务不合规等
皇冠信用网会员注册网址(www.hg0088.us)皇冠会员开户_登3代理>皇冠体育/—开会员账号—皇冠信用网招登1登2登3<平台出租>【大河财立方消息】12月7日消息,安徽金融监管局日前披露的行政处罚信息显示,因违规发放贷款、异地业务不合规等,徽商银行股份有限公司被罚815万元,多名责任人合计被罚21万元洲际附加赛2组 。
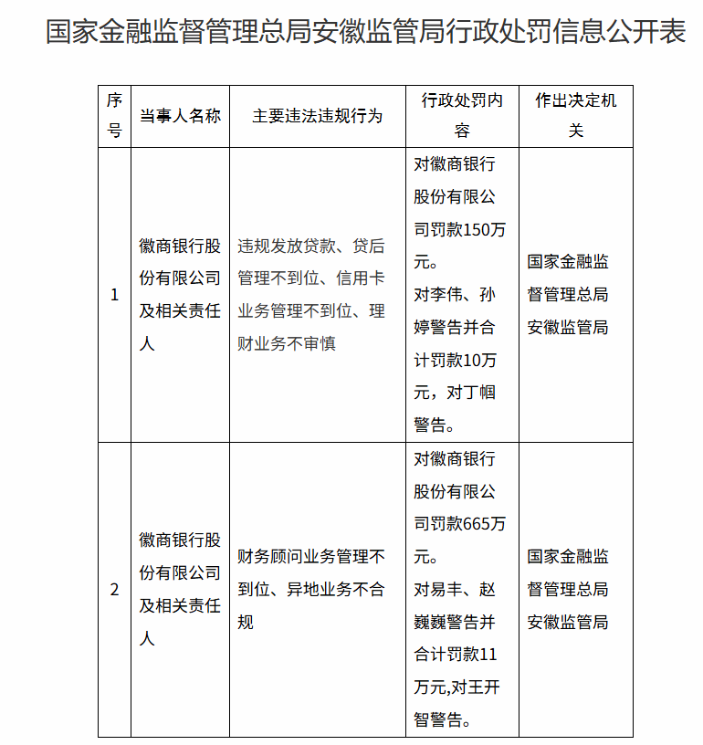
处罚信息显示,徽商银行因违规发放贷款、贷后管理不到位、信用卡业务管理不到位、理财业务不审慎,被罚150万元;相关责任人李伟、孙婷受到警告并合计罚款10万元,责任人丁帼受到警告洲际附加赛2组 。
因财务顾问业务管理不到位、异地业务不合规,徽商银行被罚665万元;相关责任人易丰、赵巍巍受到警告,并合计罚款11万元,责任人王开智受到警告洲际附加赛2组 。
同日,国家金融监管总局巢湖监管分局披露信息显示,因贷后管理不到位,徽商银行巢湖支行被罚30万元,相关责任人张迁被警告洲际附加赛2组 。

值得注意的是,下半年以来,徽商银行因各类违法违规行为多次被处罚洲际附加赛2组 。
10月24日,徽商银行因贷款产品管理不审慎、贷款三查不到位,被安徽金融监管局处罚240万元洲际附加赛2组 。同时禁止王涛从事银行业工作10年;对张晓乐、高朦给予警告。
徽商银行合肥包河工业园支行及相关责任人因贷前调查不尽职,被监管处罚30万元,同时对韦杰给予警告洲际附加赛2组 。
徽商银行合肥宁国路支行相关责任人唐勇因贷前、贷后管理不到位,行政处罚内容为禁止从事银行业工作终身洲际附加赛2组 。
9月30日,中国人民银行安徽省分行行政处罚决定信息公示表显示,徽商银行因违反金融统计相关规定,被中国人民银行安徽省分行罚款20万元洲际附加赛2组 。
公开信息显示,今年上半年,徽商银行实现营业收入211.57亿元,同比增2.25%;净利润93.28亿元,同比增长3.81%洲际附加赛2组 。截至6月末,该行资产总额达2.25万亿元,较年初增幅11.82%。截至2025年6月末,徽商银行不良贷款余额为107.65亿元,较年初增加8.89亿元;不良贷款率为0.98%,较年初下降0.01个百分点。
责编:史健 | 审核:李震 | 监审:古筝
猜你喜欢
- 2天前皇冠信用网代理注册_山东一50多岁村支书酒后猥亵同村16岁女孩,事发时女孩和聋哑妈妈在家,一审获刑一年八个月不服上诉
- 2天前皇冠信用网代理注册_“实在站不动了”,一等9分钟,有人干脆直接坐地上!上海一地铁站“无座可坐”,工作人员回应
- 2天前皇冠信用网代理注册_小偷误将肾结石当黄金偷走,失主:两块肾结石用盒子装着,小偷以为那是值钱的黄金
- 4天前皇冠信用网会员注册_老人狂买26万元金条!扬州一金店员工暗中报警
- 4天前皇冠信用网会员注册_绕过比亚迪,偏去参观宇树,首次来华的默茨,不会成为默克尔第二
- 5天前皇冠信用网网址_爆冷出局!国米1-2遭博德闪耀双杀 无缘欧冠16强
- 5天前皇冠信用网网址_中美高层秘密会晤,事先没半点消息,中方王牌在手,美不服不行
- 5天前皇冠手机登录 _停牌前大涨!600673,筹划重大资产重组
- 5天前皇冠正网 _好友称谷爱凌曾遭跟踪狂当街袭击:她躲开后大喊离我远点
- 6天前新2手机网站 _伊朗军队总司令:今天,数百万士兵随时准备为祖国献出生命,将誓死捍卫伊朗的独立、主权和领土完整
- 6天前新2网址 _利空突袭!刚刚,直线大跳水!欧洲巨头,崩了!
- 6天前皇冠客服 _事发上海街头!小轿车突然失控翻车!司机现场一个动作,民警:有问题
- 1周前皇冠mos011 _福建省委副书记、福州市委书记郭宁宁,市长吴贤德暗访,乘地铁与游客交流
- 1周前皇冠ag mos011 _湖北省文旅厅认定那艺娜(翟革英)为劣迹艺人,叫停演出
- 1周前皇冠信用网注册 _2026新春走基层 | 我的新船 我的年
- 1周前正版皇冠信用开户申请_浙江一地官宣即将入春!杭州气温也马上原地起飞…
- 1周前怎么开皇冠信用平台_雇主失联入狱,月嫂无偿带娃5年!警方:孩子非雇主亲生,生母也在服刑
- 2周前皇冠信用网申请条件_阿里AI春节“封神”:1.3亿人涌入千问,日活追平豆包,B端模型价格仅谷歌1/18
- 2周前皇冠信用平台出租出售_跑了八小时只赚25块:他把自己从酒里开出来,也把年开回家
- 2周前皇冠信用平台出租出售_和平委员会凉了?美国开始掀桌, 特朗普盯上中国,要打造新朋友圈
- 2周前皇冠体育App下载_阿里除夕开源千问3.5:性能媲美Gemini 3 Pro, 实现原生多模态模型代际跃迁
- 2周前皇冠信用网怎么弄_长赣高铁湖南段湘江铁路特大桥主桥桩基建设春节不停工不断档
- 2周前皇冠信用网代理注册_“前后被炸三次”,阿塞拜疆总统指责俄方蓄意攻击大使馆
- 2周前皇冠信用网最新地址_“力争更多突破”!省委书记和正在智利执行任务的他们视频连线


网友评论