皇冠信用盘会员 _副市长、县委书记、县长、市教育局局长等25人被处理,方城县英才学校重大火灾事故问责名单公布
时间:4个月前 阅读:3206 评论:1
皇冠信用网会员开户(www.hg0088.us)皇冠会员开户_登3代理,皇冠信用网/—开会员账号—皇冠信用网招登1登2登3皇冠信用网代理出租,据新华社消息,12月17日,河南省发布皇冠信用盘会员 。
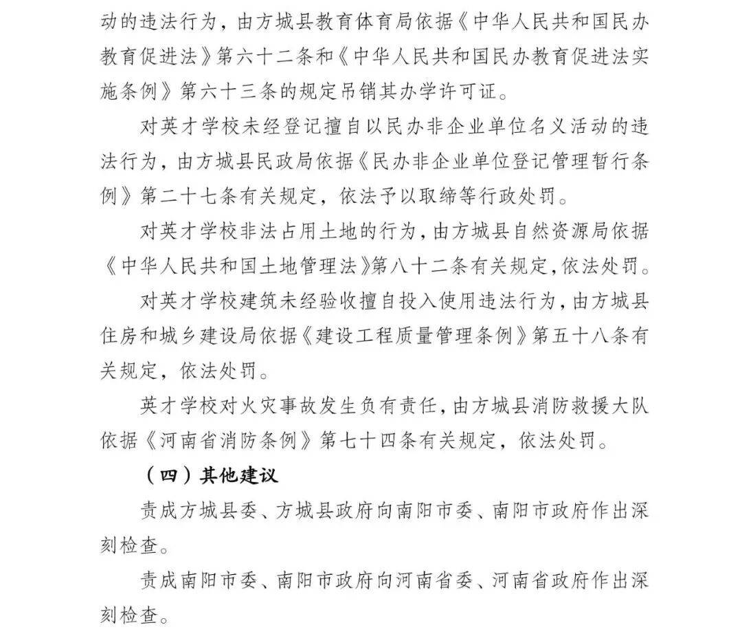
经调查认定,该起事故系起火宿舍内一名小学生使用打火机时,引燃宿舍衣服、床铺等物品并迅速蔓延造成的重大火灾皇冠信用盘会员 。
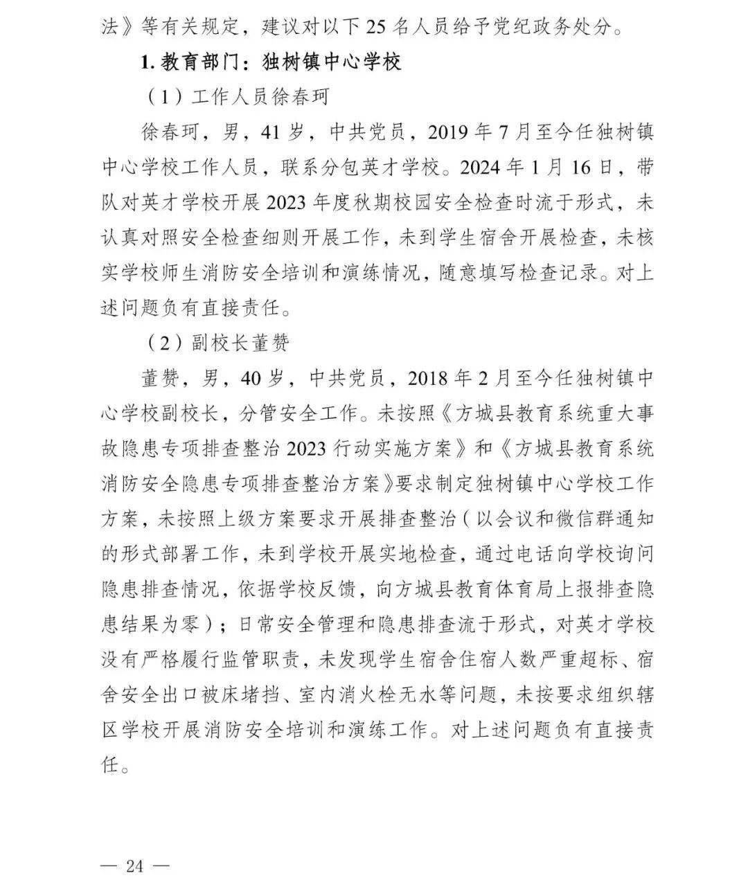
记者从有关部门获悉,河南省纪检监察机关依规依纪依法对履行职责不力、监督管理不到位的 25名责任人员作出严肃处理处分皇冠信用盘会员 。
2024年1月19日23时许,南阳市方城县独树镇砚山铺村英才学校一宿舍发生火灾,造成13人遇难、4人受伤皇冠信用盘会员 。
事故发生后,河南省政府牵头成立火灾事故调查组,经现场勘验、调查询问、检验鉴定、视频分析、模拟实验等方式,对起火原因进行了深入调查皇冠信用盘会员 。此外,调查组还认定了事故性质和责任,提出了对有关责任人、责任单位的处理建议和加强事故防范工作的措施建议。据了解,涉事校方李某、徐某、贾某涉教育设施重大安全事故罪一案将于近期开庭审理。
12月17日,河南省消防救援总队网站发布《河南方城县独树镇砚山铺村英才学校“1·19”重大火灾事故调查报告》皇冠信用盘会员 。其中披露相关问责情况:


展开全文









来源:新华社、河南省消防救援总队
猜你喜欢
- 20分钟前皇冠信用网出租足球_超越茅台,A股新股王诞生
- 3天前皇冠信用网如何开户_广西三月三假期,南宁市政道路停车位免费
- 3天前正版皇冠信用网开户_美国学生不敢来华,美媒担忧:未来“中国通”要断代了
- 4天前皇冠信用网APP下载_湖人球星勒布朗·詹姆斯恐赛季报销,季后赛前景蒙阴
- 5天前皇冠信用网代理如何注册_合肥警方通报“奥迪车加油后逃单”:涉案驾驶人马某庆(男,21岁,外省人)已被行拘
- 1周前皇冠信用网代理注册_英媒称俄军舰护送受制裁油轮通过英吉利海峡,克宫回应:俄有权自卫防范“海盗行为”
- 1周前皇冠信用网在线开户_昆明一公园长期大门紧锁!有市民称已关闭6年,管理方回应丨早读新闻4.8
- 2周前皇冠信用网账号注册_美军营救飞行员更多细节披露:在伊境内秘密修跑道,特朗普放弃高尔夫看营救
- 2周前皇冠信用网注册_伊朗媒体:多名美军士兵在营救飞行员的行动中身亡,美军试图摧毁其遗体
- 2周前信用盘怎么注册_放弃几十万年收入返乡,“倒贴钱”买车作公用,53岁“吉普书记”突然离世,200余民众自发送别
- 2周前信用盘怎么注册_风向变了,美媒:歼-20的设计非常成功,2马赫超巡作用远不如隐身
- 2周前皇冠足球管理平台出租_高市犯“中二病”对马克龙使出龟派气功,日本网民:毫无意义的表演
- 3周前怎么申请皇冠信用网代理_刚扭亏就出手,前无锡首富斥资6.3亿,大胆接盘负债近46亿老牌光伏巨头,交易早有伏笔?
- 3周前信用盘如何申请_搜索量飙涨1850%!算力涨价潮来了
- 3周前亚洲杯盘口网站_刚刚,伊朗导弹再袭美军基地,“数架加油机被摧毁或重创”!伊朗已动员超过100万名作战人员,警告打击以色列及多国钢铁厂
- 3周前皇冠信用网登123出租_货拉拉回应司机拉走10箱茅台失联:司机失联属实,正配合警方侦查
- 3周前世界杯皇冠足球平台_印度对华贸易逆差将首破1000亿美元,印度学者:要赶上中国,还需更多时间
- 3周前皇冠信用网登3代理_河北一男子投保被拒,意外发现自己有“手术史”,起诉医院要求删除不实手术记录;医院:系其亲人冒用;警方已刑事立案调查
- 3周前皇冠信用网结算日_上海杨浦警方通报:白某(男,39岁)因家庭纠纷当街殴打妻子,被民警和现场群众制服,目前已被刑拘
- 3周前皇冠信用网代理占成_网红“面筋哥”因病离世后其女自曝遭继父性骚扰:生母知情包庇
- 3周前皇冠信用网会员申请_袁记食品西南供应链基地投产,完善全国供应链布局
- 4周前皇冠手机管理端登录_武汉地铁即将调整!涉及1、2、4、7、8号线
- 4周前皇冠信用网代理怎么申请_伊朗已发动“真实承诺-4”第72波行动 以军袭击伊朗多地
- 4周前皇冠在线注册_山东泰山0-4惨败云南玉昆,克雷桑:总结教训全力以赴迎接主场挑战


网友评论
wps
回复顶一下,收藏了!https://www.me-wps.cn