皇冠体育App下载_湖南衡阳一民营医院被曝欠薪金额达百万元,当地官方:已协调双方协商
皇冠信用网账号申请(www.hg0088.us)开会员号,招代理/条件好/平台出租/招登1登2登3地区代理日前,多名疑似医护人员发帖反映湖南衡阳市衡南县星城医院欠薪问题,引发网友广泛关注皇冠体育App下载。2025年12月31日,新黄河记者多次联系星城医院,该院并未正面回应。衡南县卫生健康局则称,此前确曾协调双方协商此事,院方向员工们提供了两个解决方案,但不清楚问题最终是否解决。
据部分网传投诉截图显示,多名自称为该院职工的发帖者诉称,自2025年6月份起,该医院未再发放工资,37人被欠薪金额达百万元,以及有员工诉称未缴纳社保皇冠体育App下载。
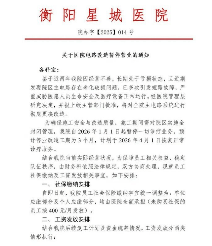
另一份疑似为该院发布的《关于医院电路改造暂停营业的通知》称,近两年来,因经营不善,该院长期处于亏损状态,为解决院区主电路老化破损问题,自2026年1月1日起,该院暂停诊疗业务,进行停业改造,工期为3个月,计划于2026年4月1日恢复正常诊疗服务,并对员工的社保缴纳、工资发放作了安排皇冠体育App下载。

2025年12月30日至31日,新黄河记者就此事多次致电衡南县星城医院,接线工作人员均未作回应便挂断电话皇冠体育App下载。
衡南县卫生健康局一名工作人员告诉新黄河记者,该院为私立民营医院,此前经营有房地产业务,自2026年1月1日起开始,计划歇业改造3个月皇冠体育App下载。大约半个月前,有十余人来该局反映该院欠薪问题。
据其了解,可能从2025年6月份至9月份期间,该院每月向医护人员发放2000元生活费,自9月至12月份未再发放工资皇冠体育App下载。
该工作人员称,由于该院为民营医院,该局无法监管其财务人事业务,仅能联合相关部门协调医护人员与院方协商此事皇冠体育App下载。院长向医护们提供了两个解决方案,一个是承诺将房地产业务现有的房产抵押给员工,另一个是在歇业期间办理欠款的手续。由于当天来讨薪的只是部分医护人员代表,该工作人员并不清楚医护们最终接受了哪种方案,“他们回去做商讨。”
(新黄河客户端记者陈思)
▌来源:新黄河客户端
▌编辑:曲珈熠 校对:杨荷放
猜你喜欢
- 14小时前皇冠信用网如何注册 _早读|特朗普称伊朗最高领袖哈梅内伊“已死”;伊朗宣布关闭霍尔木兹海峡
- 2天前皇冠信用最新地址_中方拒绝取消禁令,高市早苗对华措辞变了,日方首次公开时间表,发起新一轮报复
- 2天前皇冠球盘怎么做代理_曝美军司令已向特朗普汇报打击伊朗军事选项
- 2天前世界杯皇冠代理平台_谷爱凌外婆户籍卡亮了:原交通运输部高级工程师、上海交大高材生!爱凌追忆…
- 2天前世界杯皇冠代理平台_热身赛半场:山东泰山0-5上海申花!拉唐帽子戏法背后的战术解读与未来展望
- 2天前皇冠信用网怎么申请_在中国待了两天一夜,德国总理默茨变了,完全没了之前高高在上的样子
- 3天前皇冠信用网代理申条件_苦等4天,特朗普被中方“泼了冷水”,来不了北京了?中国话里有话
- 3天前正版皇冠信用网_女子怀疑丈夫出轨闺蜜,花9000元雇人追踪被抓包!法院:“私家侦探”判刑4个月罚款3000元
- 4天前足球外围买球网站_深圳有暴雨!今起,开年首场强对流天气杀到广东!雷电、大风紧随其后
- 4天前皇冠信用网怎么申请_巴拿马强闯港口办公区,驱逐中企员工,彻底接管长和港口,一点后路都不留!
- 4天前皇冠信用网怎么申请_四川广元26岁男子大年初三离家失联,最新进展:救援队称人被找到,但已离世
- 4天前皇冠信用网怎么申请_比尔·盖茨就其与爱泼斯坦关系向盖茨基金会员工道歉,承认与2名俄女子有婚外关系
- 5天前皇冠信用网地址 _争议不断!约罗被推倒,马奎尔出手时机的选择大揭秘:这次判罚岂是小事?
- 6天前皇冠如何代理 _本周上班时间有变,明日北京尾号限行恢复,周四起降温,局地有雪
- 7天前皇冠d盘 _哈登20+9米切尔20+7+5 乔22分雷霆终结骑士七连胜
- 7天前皇冠退水 _立陶宛想和中国恢复外交关系,但拒绝“下跪认错”,看来中方给他的教训还不够?
- 1周前皇冠hga010 _湖南多个收费站因车流量大交通管制|2026春运进行时
- 1周前皇冠ag mos077 _“赶紧还钱!”关税政策被判违法后,加州州长呼吁美政府立即“连本带利”退还税款
- 1周前皇冠ag mos077 _登上访华专机前,默茨请教“中国通”,德国想走出困境必须向东看
- 1周前皇冠信用盘注册 _王心迪、徐梦桃成为中国体育史上第五对奥运金牌夫妇
- 1周前皇冠信用网平台 _俄罗斯外长:俄愿将10亿美元冻结资金用于重建加沙,但美方没有答复
- 2周前如何注册皇冠足球代理_刚刚,大涨!创新高!
- 2周前如何注册皇冠足球代理_一文回顾徐梦桃冬奥会风雪卫冕路:16年间参加5届奥运会,10年做了4次大手术
- 2周前皇冠信用登2代理_全线暴涨,狂拉800点!特朗普,宣布!


网友评论
QuickQ
回复大神就是大神,这么经典!https://www.quickq9.com